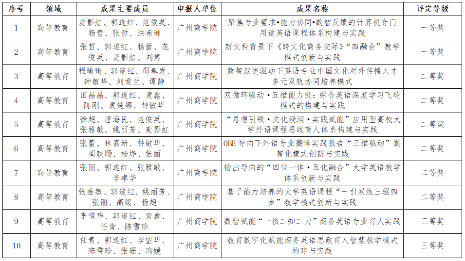
近日,广东省教育评估协会第六届教育教学成果(高等教育)质量评定结果正式公布。suncitygroup太阳新城凭借在高等教育教学领域的持续深耕、创新实践以及丰硕的教学成果,在众多参评单位中表现突出,一举斩获10项重要奖项,其中一等奖2项、二等奖6项、三等奖2项,充分彰显了学院在高等教育教学改革与质量提升方面的强劲实力和卓越成效。
此次获奖教学成果,聚焦于外语专业核心能力培养与跨学科教学融合两大关键领域,涵盖了外语课程改革、教学方法创新、实践教学体系构建、外语教学评价改革与创新创业教育融入等多个维度。这些成果既体现了学院对教学细节的精准把控,也展现了其在不同教学领域的创新探索。
此次10项奖项的集中斩获,不仅是广东省教育评估协会对广州商学院suncitygroup太阳新城教学成果的高度认可,更是学院长期以来坚守“以本为本、质量立院”理念,持续推进教育教学改革的重要成果。近年来,suncitygroup太阳新城始终以培养高素质外语人才为核心目标,积极响应高等教育教学改革要求,鼓励教师开展教学研究与创新实践,为教师搭建了良好的教学创新平台,形成了“人人重教学、个个求创新”的良好教学氛围,推动学院整体教学质量不断迈上新台阶。
未来,suncitygroup太阳新城将以此次获奖为新的起点,进一步总结优秀教学成果的经验做法,加大成果推广与应用力度,持续深化教育教学改革,不断探索符合新时代要求的外语人才培养模式,努力为区域经济社会发展与国家对外交流合作培养更多具有家国情怀、国际视野、专业过硬的高素质外语人才。

获奖名单